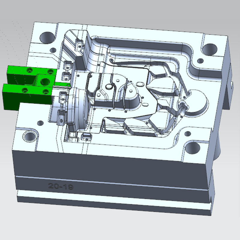
Sylinderhodeforsegling Forbrenningskammer, husventiler og tennplugger, danner kjølevæskepassasjer...
Yunai designet og produserte et stort antall OEM-motorkomponentformer for over hele verden kjente kunder. Høypresisjon, slitasjebestandig og korrosjonsbestandig materialer og prosesser brukes vanligvis for å sikre at kvaliteten og ytelsen til motorens konponenter oppfyller strenge toleransekrav.
Her ligger vår sentrale fordel :
Presisjonsproduksjon - Sikre nøyaktige dimensjoner og stabil ytelse.
Effektiv produksjon - Rask formdannelse for å forbedre produksjonseffektiviteten.
Høy holdbarhet - materialer av høy kvalitet for å forlenge mold levetid.
Beste verdi: 30% billigere, samme kvalitet.
Strategisk partnerskap: 5% -10% årlig rabatt.

For lastbærende komponenter med høy styrke, har høytrykksstørkningsstøping produsert ved ekstrudering avstøping en tett struktur, ingen defekter som porer eller løshet, raffinert kornstørrelse, og kan utsettes for T6 varmebehandling. Deres mekaniske egenskaper er betydelig høyere enn vanlige støpegods og nær nivået av tilgrep av den samme legeringen, noe som gjør dem til en utmerket prosess for å oppnå lettvekt.

For å følge med på trenden med ny energi-kjøretøyutvikling, kombinert med rask iterasjon, og oppfylle behovene for små batchdeler for OEM-er, produseres raske prøveformer på en mer økonomisk måte, med raske leveringstider og jevn ytelse med die-casting-produkter. (Den raskeste leveringstiden er 14 dager, med en levetid på 1000 ganger)

Ved å følge med på etterspørselen etter markedet og kundenes stadig større krav til deler, blir muggutviklingssyklusen kortere, og stabiliteten og kvalifiseringsgraden til formen forbedrer seg. Gjennom den rimelige utformingen av gran og spesiell varmebehandling av materialet, har vi produsert former laget av innenlands produsert H13 -materiale med en levetid på 120000 muggsopp.
Samarbeidsutvikling og designoptimalisering.
CAE Model Flow Analysis Software. Mold designere: 4 personer. Gjennomsnittlig arbeidserfaring er 10 år.
Mer enn 20 CNC-maskineringsutstyr: CNC, høyhastighetsmaskiner, EDM elektriske utladningsmaskiner, kuttemaskiner, fresemaskiner og annet utstyr.
Selskapet har måleutstyr som Sirui CMM Hardness Tester for å sikre nøyaktigheten av muggsopp.
Yunmai Precision, forgjengeren Jyd Mold Factory ble grunnlagt i 2012. Vi er en profesjonell fabrikk som spesialiserer seg på design og produksjon av aluminiums-støpeformer og aluminium-støpende gjenstander, kjent for vår high-end mold design og konkurransedyktige priser. Siden etableringen har vi gitt moldløsninger av høy kvalitet til mange kjente selskaper, inkludert bilgiganter som Tesla, BYD og Volkswagen, samt ledende aktører i kommunikasjonsbransjen som Huawei, etc.
Vi tilbyr one-stop-tjenester, inkludert muggdesign, produksjon, prøvestøping, prototyping av små batch, masseproduksjon og kvalitetskontroll. Vi er opptatt av å levere eksepsjonelle aluminiums-casting muggløsninger gjennom innovativ teknologi og overlegen service. Formene våre er kjent for sin høye presisjon, holdbarhet og produksjonseffektivitet, og oppfyller forskjellige kundebehov.
Yunai -presisjon fra Kina og ligger i Ningbo Beilun, som er omtrent 210 km avstand til Shanghai og 10 km til Ningbo -port. Sikrer effektiv logistikk og rask respons på globale kundekrav.
Gjør mest mulig kostnadsytelse aluminiums-støpeform
Ta med den beste produktopplevelsen til kundene
Materialer av høy kvalitet: Vi bruker førsteklasses verdensvern kjente materialer for å sikre holdbarhet og overlegen ytelse.
Avansert teknologi: Bruker den nyeste die-casting mold designteknologi og utstyr for å garantere produktpresisjon og konsistens.
Tilpasningstjenester: Tilbyr personlig design og produksjon basert på kundebehov for å oppfylle forskjellige applikasjonsscenarier.
Kostnadseffektivitet: Tilveiebringe produkter med høy kostnad gjennom optimaliserte produksjonsprosesser og skalaproduksjon.
Rask levering: Effektiv styring av forsyningskjeden og produksjonsplanlegging sikrer rettidig levering.
Globale sertifiseringer: Produkter er i samsvar med internasjonale standarder og har flere kvalitetssertifiseringer, og sikrer global anvendbarhet.
Utmerket tjeneste etter salg: Tilbyr omfattende teknisk support og ettersalgstjeneste for å adressere kundens bekymringer.









Bilindustrien har lenge vært en drivkraft for innovasjon, og streber hele tiden etter f...
Se merI dagens svært konkurranseutsatte produksjonsmiljø søker bedrifter hele tiden måter å f...
Se merMotorsykkelproduksjon har utviklet seg betydelig gjennom årene, drevet av fremskritt in...
Se merI den fartsfylte verden av motorsykkelteknikk er ytelse og pålitelighet avgjørende. Hve...
Se merDe siste årene har produksjonsindustrien i økende grad fokusert på å forbedre produktkv...
Se merMagnesiumpressestøping får betydelig oppmerksomhet i ulike bransjer for sin evne til å ...
Se merProduksjonsindustrier over hele verden leter stadig etter måter å forbedre effektivitet...
Se merEttersom bilindustrien gjennomgår et seismisk skifte mot elektriske kjøretøyer (EV-er),...
Se merBilproduksjon har alltid vært et felt i rask utvikling, drevet av innovasjoner rettet m...
Se mer